
围绕现代化工程应用型特色大学的建设目标,学校提出从教学型大学向教学研究型大学转型发展的要求,以学科建设为龙头,以人才队伍建设为关键,以科学研究为使命,以现代大学制度为保障,学校发展再上一个能级。
学科建设 构筑创新高地
学校举行2017届硕士研究生毕业典礼暨学位授予仪式
与韩国蔚山大学联合培养博士研究生
党的十八大以来,学校紧紧抓住“高峰高原学科”、“双一流”建设等契机,采取优先发展、重点扶持、学科特区等措施,进一步梳理学校学科发展现状,明确学校优势特色学科(群)建设:“先进制造工程”学科群、“现代交通工程”学科群、“现代管理工程”学科群、“现代创意设计”学科群、“综合支撑”学科群,学科学位点和重点学科数量实现了增长。研究生在校人数从650多人发展到近2500人,达到4个学术型一级学科硕士点,22个二级学科硕士点,新增硕士专业学位授权点3个,与韩国蔚山大学联合培养博士研究生;获批2个上海市高峰学科,“材料科学与工程”获批Ⅲ类高峰学科,“设计学”获批Ⅳ类高峰学科;新增一批省部级科研平台,轨道交通运营安全检测与评估服务中心、激光先进制造技术协同创新中心被认定为上海市级协同创新中心。
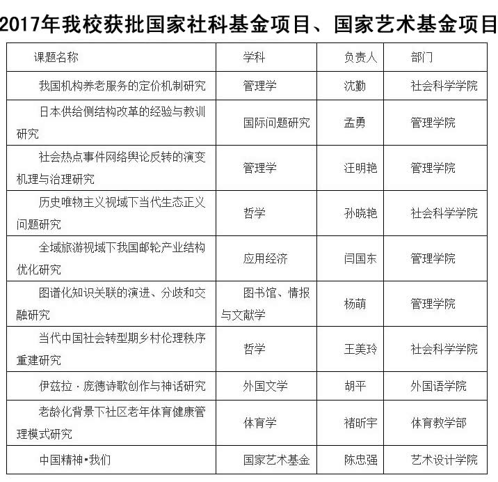
科学研究 水平持续提升
近年来,学校大力推进科研管理体制改革,搭建了一系列重要平台,科技成果不断涌现。十八大以来,高水平科研项目不断增强,教育部哲学社会科学研究重大课题攻关项目实现突破,国家级科研项目稳步增长,共计获批国家哲学社会科学基金项目45项,国家自然科学基金项目117项,最近2年连续创出新高;发表SCIE论文477篇,获得发明专利授权515项,其中实现转化23项。获得省部级以上科研奖励35项。
三型机关 服务转型发展

学校召开“三型机关”推进会
为确保学校顺利地从教学型大学向教学研究型大学转型发展,校党委提出“服务型、科学管理型、执行力型”三型机关建设,通过打造三型机关,建立适应教学研究型大学的制度体系。
“服务型机关建设”部处长系列访谈
“服务型机关建设”院长系列访谈
在推进三型机关建设的过程中,校党委建立了机关部处长联席会议制度,制订了年度服务型机关建设重点工作推进安排表,明确“建立全校统一的信息系统、积极推进建立决策分析信息平台、加强数据质量的更新维护、优化完善OA系统、建立实验设备信息系统、加强管理重心下移推进二级管理体制改革和加强学院办公室建设”等8项重点工作。同时,将支部建设与服务型机关建设有机结合,通过主题活动、专题讲座等形式服务全校师生。学校管理体制和运行机制也做出相应的调整,通过管办分离,流程再造;集约化管理;科学配置资源;压缩管理层级,扁平化管理;加强制度建设,规范办事流程等,建立一支政治坚定、视野开阔、勇于创新、科学管理、充满活力的高素质党政管理人才队伍,为教学科研做好服务,为师生做好服务。

